Задать свой вопрос   *более 50 000 пользователей получили ответ на «Решим всё»

Задача 3552 Автобус и мотоцикл движутся навстречу...

Условие

Автобус и мотоцикл движутся навстречу друг другу со скоростями соответсвенно 10 и 20 м/с.Расстояние между ними в момент начала наблюдения ровно 600 м.,считая,что ось х направленна в сторону движения автобуса и при t=0 положение автобуса совпадает с началом отсчёта
Написать для автобуса и мотоцикла уровнение х=х(t)

физика 10-11 класс 8246

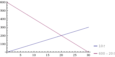
Решение

Автобус x = 10t
мотоциклист x = 600 -20t

Вопросы к решению (1)

Написать комментарий

Меню

Присоединяйся в ВК