Задать свой вопрос
*более 50 000 пользователей получили ответ на «Решим всё»
Задача 35394
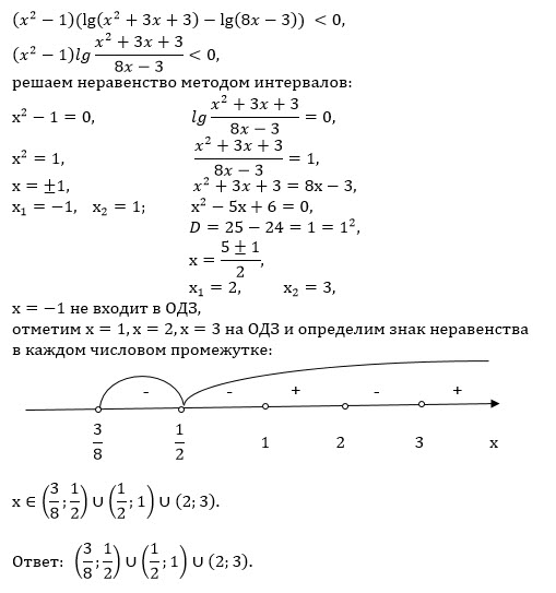
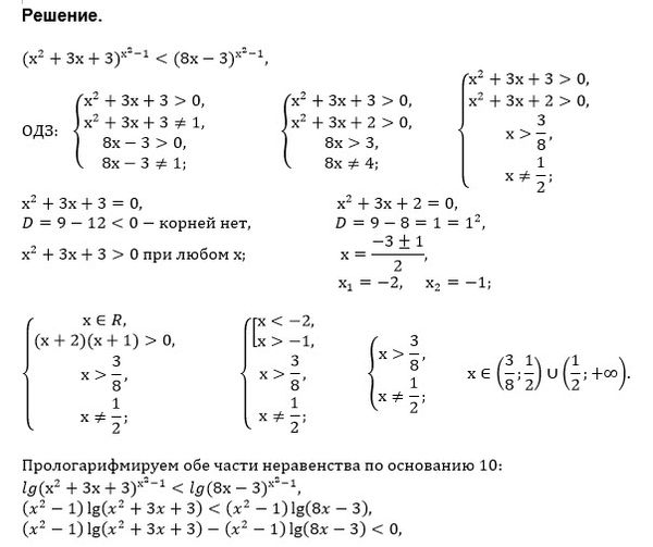
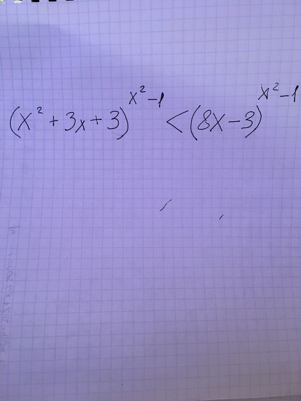
Помогите, пожалуйста, решить неравенство...
Условие
vk339985049
2019-04-05 08:38:32
Помогите, пожалуйста, решить неравенство ( желательно подробно и пояснениями)
математика 10-11 класс
781
Решение
u821511235
2019-04-05 09:27:37
★
Написать комментарий
Меню
Решим всё
Найти задачу
Категории
Статьи
Тесты
Архив задач
Присоединяйся в ВК