Задать свой вопрос   *более 50 000 пользователей получили ответ на «Решим всё»

Задача 3539 Бис­сек­три­са CM тре­уголь­ни­ка ABC...

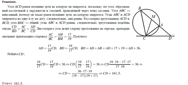
Условие

Бис­сек­три­са CM тре­уголь­ни­ка ABC делит сто­ро­ну AB на от­рез­ки AM = 17 и MB = 19. Ка­са­тель­ная к опи­сан­ной окруж­но­сти тре­уголь­ни­ка ABC, про­хо­дя­щая через точку C, пе­ре­се­ка­ет пря­мую AB в точке D. Най­ди­те CD.

математика 10-11 класс 11492

Решение



Ответ: 161,5

Написать комментарий

Меню

Присоединяйся в ВК