Задать свой вопрос   *более 50 000 пользователей получили ответ на «Решим всё»

Задача 3528 Дана арифметическая прогрессия (an),...

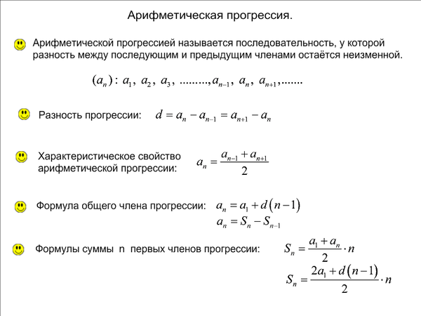
Условие

Дана арифметическая прогрессия (an), разность которой равна 0,6, a1=6,2. Найдите сумму первых 13 её членов.

математика 8-9 класс 47274

Решение

d = 0.6
a1 = 6.2
a13 = 6.2 + 0.6*12 = 13,4

S = 13*(6,2 + 13,4)/2 = 127.4


Ответ: 127.4

Вопросы к решению (1)

Написать комментарий

Меню

Присоединяйся в ВК