Задать свой вопрос   *более 50 000 пользователей получили ответ на «Решим всё»

Задача 3522 В электрической цепи, схема которой...

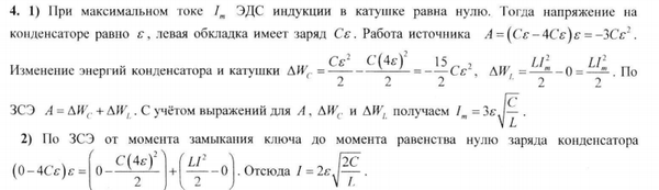
Условие

В электрической цепи, схема которой показана на рисунке, все элементы можно считать идеальными, ёмкость конденсатора C=27 нФ, индуктивность катушки L=3 мГн, ЭДС источника E=2 В. До замыкания ключа конденсатор был заряжен до напряжения 4E . Ключ замыкают. Найдите максимальный ток в цепи. Ответ выразите в мА, округлив до целых.

физика 10-11 класс 5366

Решение

Примерно как-то так должно получится

Написать комментарий

Меню

Присоединяйся в ВК