Задать свой вопрос
*более 50 000 пользователей получили ответ на «Решим всё»
Задача 3503
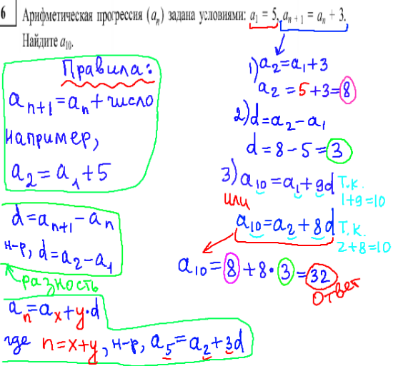
Арифметическая прогрессия (an) задана...
Условие
slava191
31.08.2015
Арифметическая прогрессия (an) задана условиями: a1=5, an+1 = an + 3. Найдите а10
математика 8-9 класс
24565
Решение
Ответ:
32
Написать комментарий
Меню
Решим всё
Найти задачу
Категории
Статьи
Тесты
Архив задач
Присоединяйся в ВК