Задать свой вопрос   *более 50 000 пользователей получили ответ на «Решим всё»

Задача 35025 составить каноническое и параметрическое...

Условие

составить каноническое и параметрическое уравнение прямой
{2x+y-z=0
{3x-y-z-2=0

предмет не задан 6898

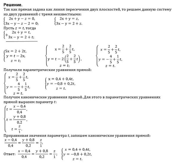
Решение

Плоскости 2x+y–z=0 и 3x–y–z–2=0 пересекаются по прямой, на ней бесчисленное множество точек.
Найдем две точки, принадлежащие прямой

Пусть первая координата х=0
{y-z=0
{-y-z-2=0
Складываем
-2z-2=0
z=-1
y=z=-1
[b]A(0;-1;-1)[/b]

Пусть z=0.
Тогда
{2x+y=0
{3x–y–2=0
Складываем
5х-2=0
х=2/5=0,4
y=-2x=-0,8
[b]В(0,4;-0,8;0)[/b]

Cоставляем уравнение прямой, проходящей через две точки:

(x-0)/(0,4-0)=(y-(-1))/(-0,8-(-1))=(z-(-1))/(0-(-1))

[b]x/0,4=(y+1)/0,2=(z+1)/1[/b] - каноническое уравнение прямой

Обозначим

x/0,4=(y+1)/0,2=(z+1)/1= t ( вводим параметр)

Параметрическое уравнение прямой :
[b]{x=0,4t
{y=0,2t-1
{z=t-1[/b]

Все решения

Написать комментарий

Категория

Меню

Присоединяйся в ВК