Задать свой вопрос
*более 50 000 пользователей получили ответ на «Решим всё»
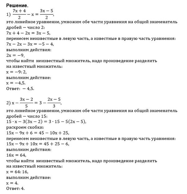
Задача 34829
Решить с прописыванием каждого шага...
Условие
vk97843289
2019-03-22 21:45:08
Решить с прописыванием каждого шага
математика
684
Решение
u821511235
2019-03-22 23:05:25
★
Написать комментарий
Меню
Решим всё
Найти задачу
Категории
Статьи
Тесты
Архив задач
Присоединяйся в ВК