Задать свой вопрос
*более 50 000 пользователей получили ответ на «Решим всё»
Задача 34779
...
Условие
vk471380582
2019-03-21 21:07:14
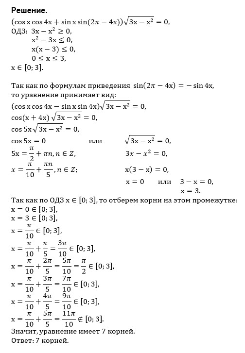
(cos x cos 4x+sin x sin(211-4x))√3x-x²-0
предмет не задан
998
Все решения
u821511235
2019-03-21 21:57:08
Написать комментарий
Меню
Решим всё
Найти задачу
Категории
Статьи
Тесты
Архив задач
Присоединяйся в ВК