
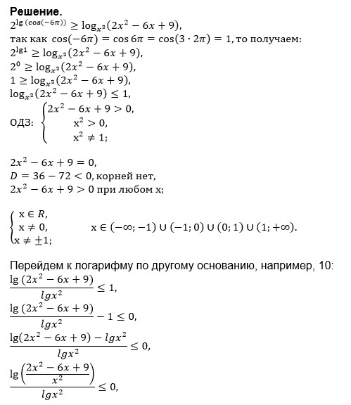
{x^2>0⇒ x ≠ 0
{x^2 ≠ 1⇒ x ≠ ± 1
{2x^2-6x+9 >0 при любом х, так как D=6^2-4*2*9<0
lg(cos(-6π))=lg(cos6π)=lg1=0
2^(0)=1
Неравенство примет вид:
1 ≥ log_(x^2)(2x^2-6x+9)
log_(x^2)(2x^2-6x+9) ≤ 1
1= log_(x^2)(x^2)
log_(x^2)(2x^2-6x+9) ≤ log_(x^2)(x^2)
Применяем метод рационализации логарифмических неравенств:
(x^2-1)*(2x^2-6x+9-x^2) ≤ 0
(x-1)(x+1)(x-3)^2 ≤ 0
__+__ (-1) __-__ (1) __+__ [3] __+___
С учетом ОДЗ получаем ответ.
[b] (-1;0)U(0;1)U{3}[/b]