Задать свой вопрос
*более 50 000 пользователей получили ответ на «Решим всё»
Задача 34747
Исследование функций и построение...
Условие
marifirs
2019-03-20 22:25:09
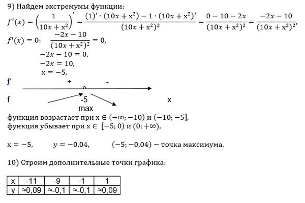
Исследование функций и построение графиков
(х)=1/10х+х^2
математика 10-11 класс
761
Решение
u821511235
2019-03-20 23:08:07
★
Написать комментарий
Меню
Решим всё
Найти задачу
Категории
Статьи
Тесты
Архив задач
Присоединяйся в ВК