Задать свой вопрос   *более 50 000 пользователей получили ответ на «Решим всё»

Задача 34732 Решить систему { x^(x+y) = y^(x-y) {...

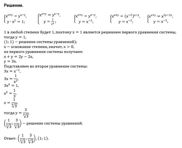
Условие

Решить систему

{ x^(x+y) = y^(x-y)
{ y*x^2 = 1

математика 10-11 класс 646

Решение

Все решения

пусть x>0; y>0

Логарифмируем первое уравнение:
lnx^((x+y))=lny^((x-y))

(x+y)*lnx=(x-y)lny (#)

Выражаем у из второго
y=1/x^2
и подставляем в (#)

(x+(1/x^2))lnx=(x-(1/x^2))ln(1/x^2)

ln(1/x^2)=ln(x^(-2))=-2lnx

(x^3+1)lnx/x^2=-2(x^3-1)lnx/x^2

(x^3+1)lnx/x^2+2(x^3-1)lnx/x^2=0

((lnx)/x^2)*(x^3+1+2x^3-2)=0
lnx=0
[b]x=1[/b] тогда у=1/1^2= [b]1[/b]

3x^3-1=0
[b]x=1/∛3=∛9/3[/b] тогда y=1/x^2=1/( 1/∛3)^2 [b]=∛9[/b]

О т в е т. (1;1); (∛9/3;∛9)

Написать комментарий

Меню

Присоединяйся в ВК