1. Решите уравнение:
а) ∛(x - 1) = -3;
б) (x - 1)^(1/3) = -3;
в) √(x - 1) = 3;
г) √(x - 1) = -3.
2. Решите уравнение:
а) √(x² - 4) = 1 - 2x;
б) √(x + 2) = 4 - x.
3. Найдите корни уравнения:
а) √3 + √(x - 3) = 2;
б) √x - ⁴√x - 12 = 0;
в) x² + 5 + √(x² + 5) = 12.
Возводим в куб
x-1=(-3)^3
x=-27+1
x=-26
в) возводим в квадрат
x-1=3^2
x=10
б) особое уравнение.
Если все остальные уравнения - уравнения [b]с радикалами[/b], то это уравнение содержит
переменную в основании степени, а показатель степени дробный (1/3)
Уравнение не имеет корней, так как [b]степенная функция y=x^(α) [/b] определяется на (0;+ ∞) со значениями (0;+ ∞) ( см. приложение 2) и не может принимать значение (-3)
г) то же самое, только арифметический квадратный корень определен на [0;+ ∞) и принимает неотрицательные значения.
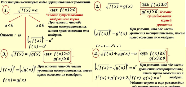
2.
а) Возводим в квадрат при условии (1-2x) ≥0
( см. 1г)
x^2-4=(1-2x)^2
x^2-4=1-4x+4x^2
3x^2-4x+5=0
D=16-4*3*5 < 0
Уравнение не имеет корней
б)Возводим в квадрат при условии (4-x) ≥ 0
( см. 1г)
x+2=(4-x)^2
x+2=16-8x+x^2
x^2-9x+14=0
D=(-9)^2-4*14=81-56=25
x_(1)=(9-5)/2=2; x_(2)=(9+5)/2=7
Но x_(2)=7 не удовлетворяет условию (4-x) ≥ 0
Поэтому 7 не является корнем данного уравнения.
Это посторонний корень, который появился после возведения в квадрат.
О т в е т. 2
3a)Возводим в квадрат
3+ sqrt(x-3)=9
sqrt(x-3)=6
Возводим в квадрат
x-3=36
x=39
Проверка
sqrt(3+sqrt(39-3))=3
sqrt(3+sqrt(36))=3
sqrt(3+6)=3
sqrt(9)=3 - верно
О т в е т. 39
б) Квадратное уравнение относительно корня четвертой степени из х
Обозначим через t
[b]t≥0[/b]
cм. пункт 1
тогда sqrt(x)=t^2
t^2-t-12=0
D=1+48=49
x_(1)=(1-7)/2=-3; x_(2)=(1+7)/2=4
x_(1)=3 посторонний корень.
так как корень четвертой ( четной степени) не принимает отрицательных значений.
Обратный переход
корень четвертой степени из х = 4
Возводим в четвертую степень
x=4^4
x=256
О т в е т. 256
в) Квадратное уравнение относительно
sqrt(x^2+5)
Замена
sqrt(x^2+5)=t
[b]t≥0[/b]
cм. пункт 1
тогда
x^2+5=t^2
t^2+t=12
t^2+t-12=0
D=1+48=49
x_(1)=(-1-7)/2=-4; x_(2)=(-1+7)/2=3
x_(1)=-4 посторонний корень.
так как корень квадратный не принимает отрицательных значений.
Обратный переход
sqrt(x^2+5)=3
Возводим в квадрат
x^2+5=9
x^2=4
x= ±
О т в е т. ± 2
См. приложение (3)
Неравенства - это особый случай, выставляйте их отдельным вопросом, а пока разберитесь с уравнениями.

