Задать свой вопрос
*более 50 000 пользователей получили ответ на «Решим всё»
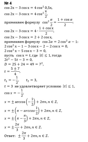
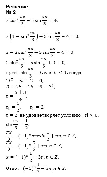
Задача 34599
помогите, пожалуйста 2;4;5(СРОЧНО) ...
Условие
mumiya
2019-03-18 17:04:12
помогите, пожалуйста 2;4;5(СРОЧНО)
математика 10-11 класс
741
Решение
u821511235
2019-03-18 18:29:43
★
Написать комментарий
Меню
Решим всё
Найти задачу
Категории
Статьи
Тесты
Архив задач
Присоединяйся в ВК