Задать свой вопрос
*более 50 000 пользователей получили ответ на «Решим всё»
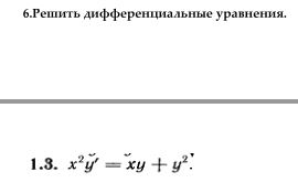
Задача 34552
Алгебра задачи 15...
Условие
nematullo2000
2019-03-16 21:20:57
Алгебра задачи 15
математика ВУЗ
551
О решение...
На нашем сайте такое бывает редко, но решение к данной задаче еще никто не написал.
Что Вы можете сделать?
Выставите данный вопрос вновь. Перейдите на
главную страницу
.
Найдите похожую задачу. Используйте
поиск
.
Написать комментарий
Меню
Решим всё
Найти задачу
Категории
Статьи
Тесты
Архив задач
Присоединяйся в ВК