Задать свой вопрос
*более 50 000 пользователей получили ответ на «Решим всё»
Задача 34462
1) |х+3|=|2х^2 +х-5| 2) |3x ^2 - 6x -...
Условие
vk50803477
2019-03-13 22:02:35
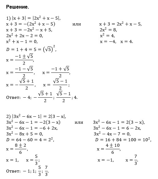
1) |х+3|=|2х^2 +х-5|
2) |3x ^2 - 6x - 1|= 2|3 - x|
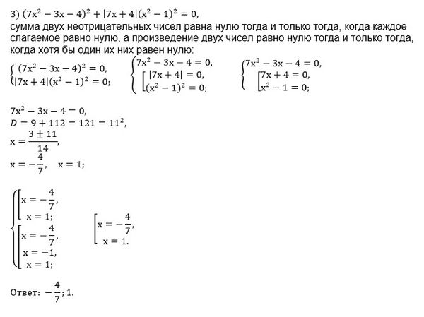
3) (7x^2 - 3x - 4)^2 + |7x+4|(x^2 - 1)^2 = 0
математика 10-11 класс
1596
Решение
u821511235
2019-03-13 23:25:00
★
Написать комментарий
Меню
Решим всё
Найти задачу
Категории
Статьи
Тесты
Архив задач
Присоединяйся в ВК