Задать свой вопрос
*более 50 000 пользователей получили ответ на «Решим всё»
Задача 34430
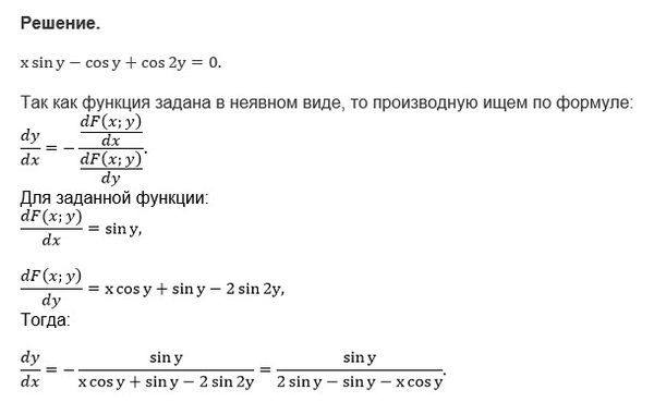
Решите пожалуйста...
Условие
vk253613717
2019-03-13 13:00:02
Решите пожалуйста
предмет не задан
660
Все решения
u821511235
2019-03-13 14:30:53
Написать комментарий
Меню
Решим всё
Найти задачу
Категории
Статьи
Тесты
Архив задач
Присоединяйся в ВК