Задать свой вопрос
*более 50 000 пользователей получили ответ на «Решим всё»
Задача 34427
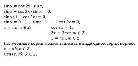
sinx=cos2x*sinx...
Условие
161616
2019-03-13 12:20:51
sinx=cos2x*sinx
математика 10-11 класс
1418
Решение
u821511235
2019-03-13 12:22:33
★
Написать комментарий
Меню
Решим всё
Найти задачу
Категории
Статьи
Тесты
Архив задач
Присоединяйся в ВК