Задать свой вопрос   *более 50 000 пользователей получили ответ на «Решим всё»

Задача 34424 Найти наименьший радиус дуги для...

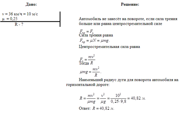
Условие

Найти наименьший радиус дуги для поворота автомобиля на горизонтальной дороге, если его скорость 36 км/ч, а коэффициент трения 0,25.

физика ВУЗ 1818

Решение

Написать комментарий

Меню

Присоединяйся в ВК