Задать свой вопрос
*более 50 000 пользователей получили ответ на «Решим всё»
Задача 34415
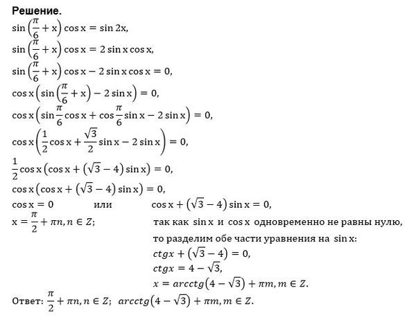
sin(Pi/6+x)cosx = sin2x...
Условие
vk177899689
2019-03-12 23:26:52
sin(Pi/6+x)cosx = sin2x
математика 10-11 класс
2514
Все решения
u821511235
2019-03-12 23:51:09
Написать комментарий
Меню
Решим всё
Найти задачу
Категории
Статьи
Тесты
Архив задач
Присоединяйся в ВК