Задать свой вопрос
*более 50 000 пользователей получили ответ на «Решим всё»
Задача 34399
поомгите решить пожалуйста ...
Условие
vk280770680
2019-03-12 16:17:20
поомгите решить пожалуйста
математика ВУЗ
561
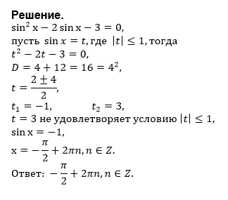
Решение
u821511235
2019-03-12 17:19:43
★
Написать комментарий
Меню
Решим всё
Найти задачу
Категории
Статьи
Тесты
Архив задач
Присоединяйся в ВК