Задать свой вопрос
*более 50 000 пользователей получили ответ на «Решим всё»
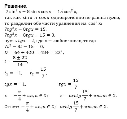
Задача 34398
помогите решить поджалуйста ...
Условие
vk280770680
2019-03-12 16:13:38
помогите решить поджалуйста
математика ВУЗ
531
Решение
u821511235
2019-03-12 17:55:04
★
Написать комментарий
Меню
Решим всё
Найти задачу
Категории
Статьи
Тесты
Архив задач
Присоединяйся в ВК