Задать свой вопрос   *более 50 000 пользователей получили ответ на «Решим всё»

Задача 34395 На цоколе вольфрамовой лампы накаливания...

Условие

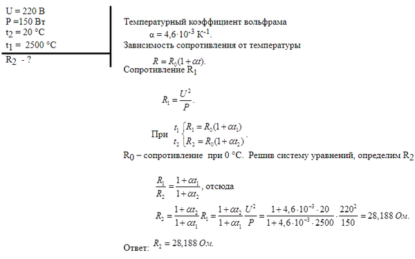
На цоколе вольфрамовой лампы накаливания написано 220 В и 150 Вт. Определить сопротивление лампы при 20 °С, если температура нити 2500 °С.

физика 10-11 класс 2704

Решение

Написать комментарий

Меню

Присоединяйся в ВК