Задать свой вопрос   *более 50 000 пользователей получили ответ на «Решим всё»

Задача 34363 Сторона основания правильной треугольной...

Условие

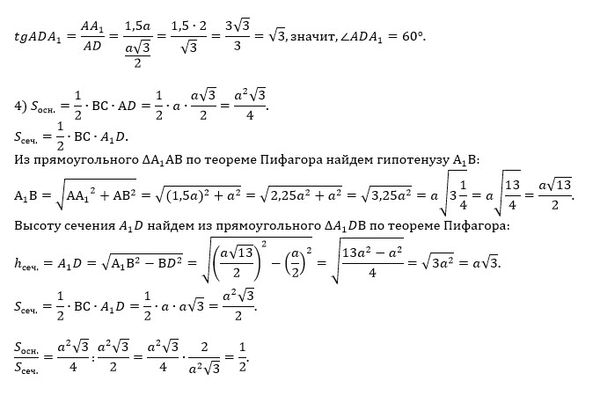
Сторона основания правильной треугольной призмы равна а, высота призмы равна 1,5а. Через сторону основания и противоположную вершину другого основания проведено сечение.

Найдите:

1. Площадь боковой поверхности призмы.

2. Высоту основания призмы.

3. Угол между плоскостями основания и сечения.

4. Отношение площадей основания и сечения призмы

математика 10-11 класс 14647

Решение

Написать комментарий

Меню

Присоединяйся в ВК