Задать свой вопрос   *более 50 000 пользователей получили ответ на «Решим всё»

Задача 34337 ...

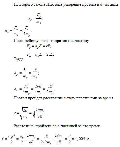
Условие

Расстояние между пластиками плоского конденсатора d=1 см. От одной из пластин одновременно начинают двигаться протон и α-частица. Какое расстояние ℓ пройдет α-частица за то время, в течение которого протон пройдет весь путь от одной пластины до другой?

физика 2022

Решение

Написать комментарий

Меню

Присоединяйся в ВК