Задать свой вопрос   *более 50 000 пользователей получили ответ на «Решим всё»

Задача 34309 В кабине космического корабля 'Восток-2'...

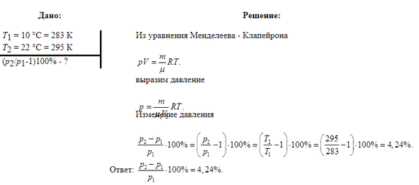
Условие

В кабине космического корабля 'Восток-2' температура во время полета колебалась от t1 = 10 ° С до t2 = 22 °С. На сколько процентов изменялось при этом давление?

физика 10-11 класс 960

Решение

Написать комментарий

Меню

Присоединяйся в ВК