Задать свой вопрос
*более 50 000 пользователей получили ответ на «Решим всё»
Задача 34270
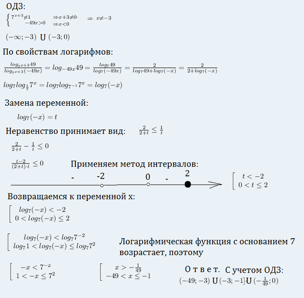
Логарифмическое неравенство. Номер 1...
Условие
vk160064007
2019-03-07 15:28:30
Логарифмическое неравенство. Номер 1
математика 10-11 класс
1027
Решение
sova
2019-03-07 17:06:57
★
Написать комментарий
Меню
Решим всё
Найти задачу
Категории
Статьи
Тесты
Архив задач
Присоединяйся в ВК