Задать свой вопрос   *более 50 000 пользователей получили ответ на «Решим всё»

Задача 34269 Весной катер идёт против течения реки в...

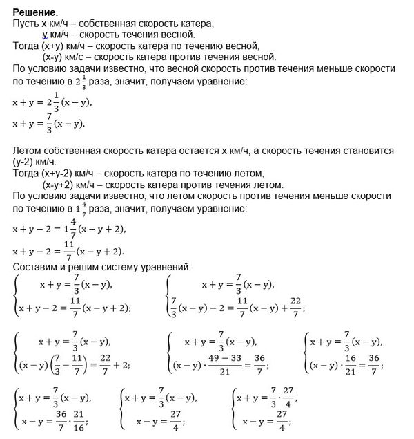
Условие

Весной катер идёт против течения реки в две целых одну третью раза медленнее, чем по течению. Летом скорость течения становится на 2 км/ч меньше. Поэтому летом этот же катер идёт против течения в одну целую четыре седьмых раза медленнее, чем по течению. Найдите скорость течения весной. Ответ дайте в км/ч.

математика 10-11 класс 2309

Решение



Ответ: 4,5

Решение

Написать комментарий

Категория

Меню

Присоединяйся в ВК