Задать свой вопрос
*более 50 000 пользователей получили ответ на «Решим всё»
Задача 34221
...
Условие
priora844
2019-03-06 06:49:06
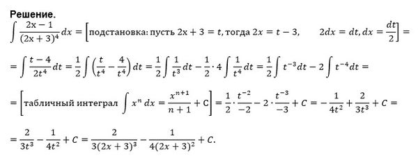
∫ (2x-1)/((2x+3)^4) dx.
математика ВУЗ
701
Решение
u821511235
2019-03-06 07:17:11
★
Написать комментарий
Меню
Решим всё
Найти задачу
Категории
Статьи
Тесты
Архив задач
Присоединяйся в ВК