Задать свой вопрос   *более 50 000 пользователей получили ответ на «Решим всё»

Задача 34210 ...

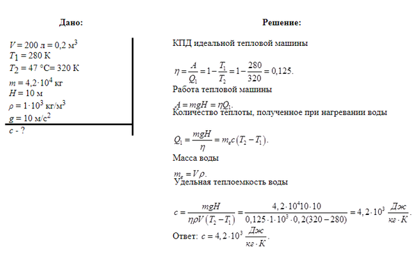
Условие

Чтобы принять ванну, необходимо нагреть V = 200 л воды от температуры t1 = 7 °С до температуры t2 = 47 °С. Если такое количество теплоты сообщить идеальной тепловой машине, работающей при температуре нагревателя t2 и холодильника t1, то с помощью этой машины можно поднять груз массой m = 4,2·104 кг на высоту Н = 10 м. Определить по этим данным удельную теплоемкость воды. Плотность воды ρ = 1·103 кг/м3. Ускорение свободного падения g = 10 м/с2.

физика 10-11 класс 1703

Решение

Написать комментарий

Меню

Присоединяйся в ВК