Задать свой вопрос
*более 50 000 пользователей получили ответ на «Решим всё»
Задача 34209
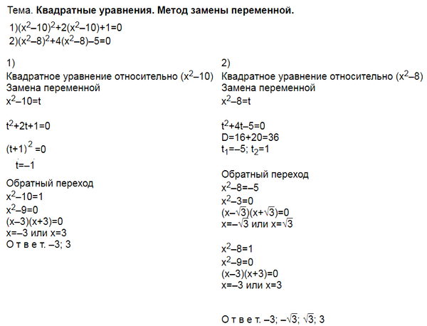
решите...
Условие
vk432205961
2019-03-05 19:07:44
решите уравнения
1)(x^2-10)^2+2(x^2-10)+1=0
2)(x^2-8)^2+4(x^2-8)-5=0
математика 10-11 класс
631
Решение
sova
2019-03-05 19:21:18
★
Написать комментарий
Меню
Решим всё
Найти задачу
Категории
Статьи
Тесты
Архив задач
Присоединяйся в ВК