Задать свой вопрос   *более 50 000 пользователей получили ответ на «Решим всё»

Задача 34190 № 8.2.19 Найти интеграл, используя...

Условие

№ 8.2.19 Найти интеграл, используя подходящую подстановку
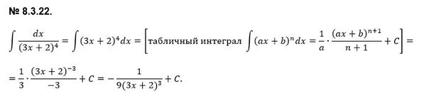
№ 8.3.22 Найти интеграл от простейших дробей
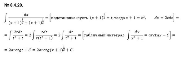
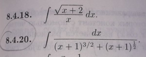
№ 8.4.20 Найти интеграл
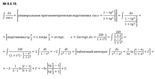
№ 8.5.19 Найти интеграл
№1 Найти интеграл

математика ВУЗ 1298

Решение

Все решения

8.3.22 подстановка
3х+4=t
3dx=dt
dx=(1/3)dt
1.
подстановка
arctg3x-4=t
3dx/(3x)^2+1)=dt

∫ t^(1/5)*(dt/3)

Написать комментарий

Меню

Присоединяйся в ВК