Задать свой вопрос   *более 50 000 пользователей получили ответ на «Решим всё»

Задача 34091 Докажите, что расстояние от всякой точки...

Условие

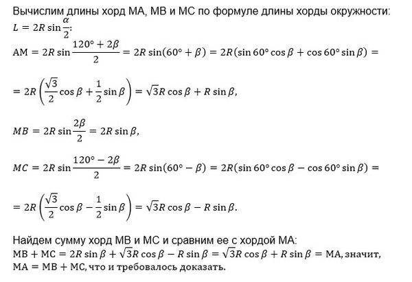
Докажите, что расстояние от всякой точки окружности, описанной около равностороннего треугольника, до одной из его вершин равно сумме расстояний от этой точки до двух других вершин.

математика 8-9 класс 4380

Решение

Написать комментарий

Меню

Присоединяйся в ВК