Задать свой вопрос   *более 50 000 пользователей получили ответ на «Решим всё»

Задача 34083 Докажите, что уравнение имеет...

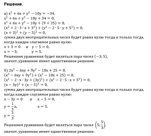
Условие

Докажите, что уравнение имеет единственное решение: а) x^2+6x+y^2-10y=-34; б) 2x^2-6xy+9y^2-10x+25=0.

математика 8-9 класс 1650

Решение

Написать комментарий

Меню

Присоединяйся в ВК