Задать свой вопрос   *более 50 000 пользователей получили ответ на «Решим всё»

Задача 34073 ...

Условие

Найти множества значений функции:
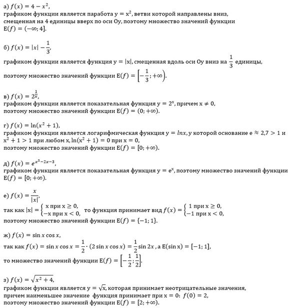
а) f(x)=4-x^2
б)f(x)=|x|-1/3
в)f(x)=2^(1/x)
г) f(x)=ln(x^2+1)
д)f(x)= e^x2-2x-3
е)f(x)=x/|x|
ж)f(x)= sinx×cosx
з) f(x)= sqrt(подкоренное выражение)x^2+4

2) f(x)=x^2-4x+3 x ∈ [0;5]
Найти: y(0), y(2),y(x/2), y(t^2), 3y(5x) для функции y(x)

предмет не задан 998

Решение

Вопросы к решению (1)

Написать комментарий

Меню

Присоединяйся в ВК