Задать свой вопрос   *более 50 000 пользователей получили ответ на «Решим всё»

Задача 34054 НАПИСАТЬ УРАВНЕНИЕ ОКРУЖНОСТИ ПРОХОДЯЩЕЙ...

Условие

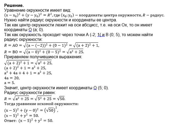
НАПИСАТЬ УРАВНЕНИЕ ОКРУЖНОСТИ ПРОХОДЯЩЕЙ ЧЕРЕЗ ТОЧКУ А (-2;1) И b (0 ;5)ЦЕНТР ОКРУЖНОСТИ лежит на оси абцисс

математика 10-11 класс 3288

Решение

Написать комментарий

Меню

Присоединяйся в ВК