Задать свой вопрос
*более 50 000 пользователей получили ответ на «Решим всё»
Задача 34013
...
Условие
graem
2019-02-27 19:44:49
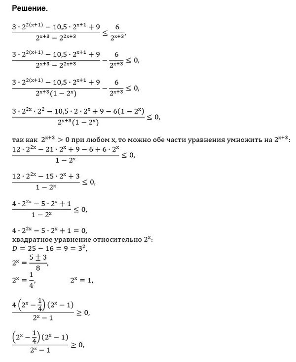
Решите неравенство: 9/(3+ log3x *log3 9/x) ≤ logx^2 3 - log3 x^2/27
математика 10-11 класс
2471
Решение
u821511235
2019-02-27 21:24:57
★
Все решения
sova
2019-02-27 22:58:57
Написать комментарий
Категория
ЕГЭ по Математике (проф.)
задание 15 (неравенство)
Меню
Решим всё
Найти задачу
Категории
Статьи
Тесты
Архив задач
Присоединяйся в ВК