Задать свой вопрос   *более 50 000 пользователей получили ответ на «Решим всё»

Задача 3401 Основание AC равнобедренного...

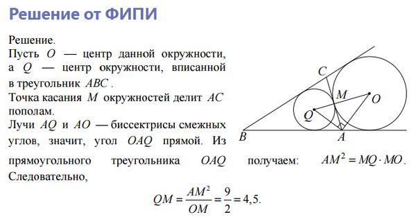
Условие

Основание AC равнобедренного треугольника ABC равно 12. Окружность радиуса 8 с центром вне этого треугольника касается продолжений боковых сторон треугольника и касается основания AC . Найдите радиус окружности, вписанной в треугольник ABC.

математика 8-9 класс 55204

Решение



Ответ: 4.5

Написать комментарий

Категория

Меню

Присоединяйся в ВК