б) Выполните отбор корней: [-3Pi/2; Pi/2]
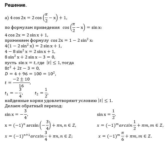
По формулам приведения
cos((π/2)–x)=sinx
По формулам двойного угла
cos2x=1-2sin^2x
4*(1-2sin^2x)=2sinx+1;
8sin^2x+2sinx-3=0
Квадратное уравнение относительно синуса.
Замена переменной
sinx=t
8t^2+2t-3=0
D=4-4*8*(-3)=100
t_(1)=(-2-10)/8=-12/16=-3/4 или t_(2)=(-2+10)/16=1/2
Обратный переход
sinx=-3/4
x=(-1)^(k)arcsin(-3/4) +πk, k ∈ Z
или
sinx=1/2
x=(-1)^(n)*(π/6)+πn, n ∈ Z
О т в е т. (-1)^(k)arcsin(-3/4) +πk, (-1)^(n)*(π/6)+πn, k, n ∈ Z
Указанному отрезку принадлежат корни
х=(5π/6)-2π=-7π/6
х= -π+arcsin(3/4)
х=-arcsin(3/4)
x=π/6
