Задать свой вопрос   *более 50 000 пользователей получили ответ на «Решим всё»

Задача 33881 Пожалуйста помогите. Раздел...

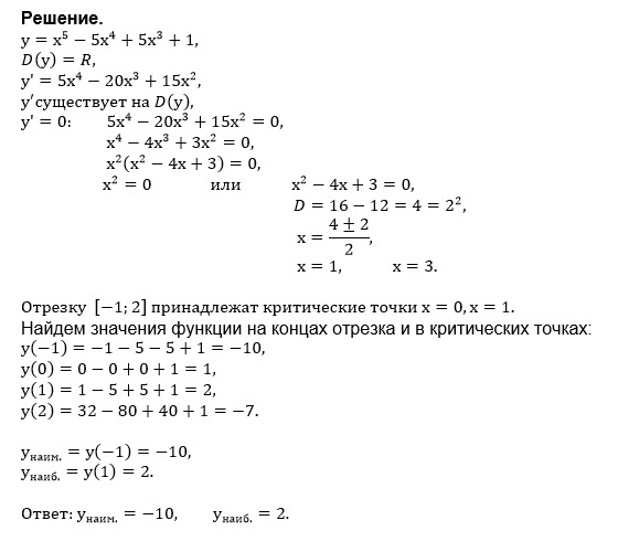
Условие

Пожалуйста помогите. Раздел дифференциальные исчисления. Найти наибольшие и наименьшие значения функции y=x^5- 5x^4+ 5x^3 +1 на отрезке [-1;2].

математика ВУЗ 3604

Решение

Написать комментарий

Меню

Присоединяйся в ВК