Задать свой вопрос   *более 50 000 пользователей получили ответ на «Решим всё»

Задача 33864 От продовольственного склада до...

Условие

От продовольственного склада до супермаркета, расстояние между которыми 240 км, с постоянной скоростью выехала фура. На следующий день она отправилась обратно со скоростью на 20 км/ч больше прежней. По дороге фура сделала остановку на 2 часа. В результате она затратила на обратный путь столько же времени, сколько на путь до супермаркета. Найдите скорость фуры по пути от продовольственного склада до супермаркета. Ответ дайте в км/ч.

математика 10-11 класс 11042

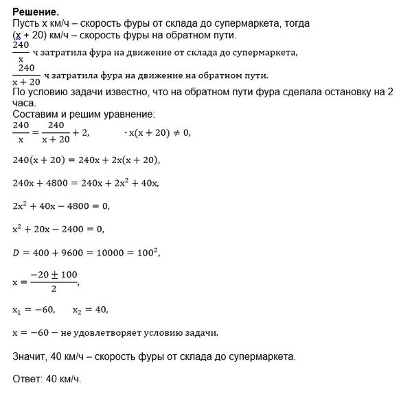
Решение



Ответ: 40

Решение

Все решения

Пусть х км в час первоначальная скорость, (х+20) км в час - скорость на обратной дороге
(240/х) час - время по дороге до супермаркета
(240/(х+20)) час. -время по дороге обратно.
По условию а время по дороге до супермаркета затрачено на 2 часа больше. ( по дороге обратно стоянка 2 часа)

Уравнение

(240/x)-(240/(x+20))=2
120(x+20)-120x=x*(x+20)
x^2+20x-2400=0
D=400+9600=10000
x=(-20+100)/2=40 второй корень отрицательный, не удовл. задаче

О т в е т. 40 км в час.

Написать комментарий

Категория

Меню

Присоединяйся в ВК