1) tg (x)/(2), если sinx+cosx=0,2
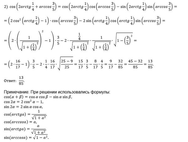
2) cos(2arctg(1)/(4) + arccos (3)/(5))

Применяем формулы двойного угла:
sinx=2sin(x/2)*cos(x/2)
cosx=cos^2(x/2)-sin^(x/2)
и
1=sin^2(x/2)+cos^2(x/2)
2sin(x/2)*cos(x/2)+cos^2(x/2)-sin^(x/2)=0,2*(sin^2(x/2)+cos^2(x/2))
0
1,2sin^2(x/2)-2sin(x/2)*cos(x/2)-0,8cos^2(x/2)=0
Однородное тригонометрическое уравнения второго порядка.
Делим на соs^2(x/2)
Замена
tg(x/2)=t
12t^2-20t-8=0
3t^2-5t-2=0
D=25-4*3*(-2)=49
t=(5 ± 7)/6
[b]tg(x/2)=2[/b] или [b] tg(x/2)=-1/3[/b]
2)
[b]arctg (1/4)= α[/b] ⇒ α ∈ [0;π/2]
Вообще множество значений функции y=arctgx
это [-π/2;π/2]
Но так как аргумент (1/4), это означает , что угол α ∈ [0;π/2]
Функции y=tgx и y =arctgx взаимно обратны на [-π/2;π/2]
Поэтому из того, что
arctg (1/4)= α⇒ tg α =1/4;
Или
tg(arctg(1/4))=tgα
1/4=tgα
Далее стандартная задача
tg α =1/4; α ∈ [0;π/2]
Найти sinα; cosα
Применяем формулу:
cos^2 α =1/(1+tg^2 α );
cos^2α=1/(1+(1/4)^2);
cos^2α=1/(1+(1/16))=16/17
cos α =4/sqrt(17)
Так как sin^2α+cos^2α=1, то
sin α =1/sqrt(17)
arccos(3/5)= β ⇒ cos β =3/5; β ∈ [0;π/2];
Так как sin^2β+cos^2β=1, то
sin β =4/5
cos(2arctg(1/4)+arccos(3/5))=cos(2 α + β )=
=cos2 α *cos β -sin2 α *sin β =
=(cos^2 α -sin^2 α )*cos β - 2sin α *cos α *sin β=
=((16/17)-(1/17))*(3/5) -2 *(1/sqrt(17))*(4/sqrt(17) ) * (4/5)=(9/17)-(32/85)=
=(45-32)/85=[b]13/85[/b]