Задать свой вопрос   *более 50 000 пользователей получили ответ на «Решим всё»

Задача 33853 Два автомобиля выехали одновременно из...

Условие

Два автомобиля выехали одновременно из пунктов А и В навстречу друг другу и через и час встретились. Не останавливаясь, они продолжили движение с той же скоростью, причем первый автомобиль прибыл в В на 27 минут позже, чем второй прибыл в А. Расстояние между пунктами А и В равно 90 км. Найдите скорость каждого автомобиля. В ответе запишите сумму скоростей автомобилей в км/ч.

математика 8-9 класс 5283

Решение



Ответ: 90

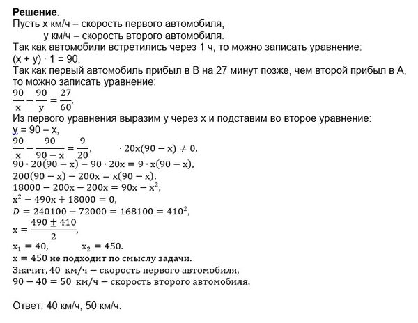
Решение

Все решения

По условию задачи: автомобили встретились через час,
значит каждый проехал расстояние, [b]численно равное скорости[/b].

Пусть скорость первого х в час.,
первый до встречи проехал пусть АС
АВ=90;
АС=х
значит BC=90-x
поэтому скорость второго (90-х) км в час

После встречи первый проехал путь ВС, т.е (90-х) км,

(90-х)/х час. - время первого на отрезке ВС

Второй после встречи проехал путь СА, т.е. х км

х/(90-х) час. - время второго на СА
Время первого на 27 мин больше

Уравнение:

[b](90-x)/x - x/(90-x)=27/60[/b]

Замена
(90-x)/x=t; тогда x/(90-x)=1/t

t - (1/t) =9/20

20t^2- 9t -20=0
D=81-4*20*(-20)=81+1600=1681=41^2

t=(9+41)/40=5/4

второй корень отрицательный и не удовл. смыслу задачи

Обратная замена
[b](90-x)/x=5/4[/b]

пропорция, перемножаем крайние и средние члены пропорции

5x=360-4x
9x=360
x=40
90-x=50

О т в е т. 40 км в час - cкорость первого и 50 км в час- скорость второго.

Написать комментарий

Категория

Меню

Присоединяйся в ВК