Задать свой вопрос
*более 50 000 пользователей получили ответ на «Решим всё»
Задача 33779
3sqrt(3)cos(3Pi/2+x)-3 = 2sin^2x, [2Pi;...
Условие
vk198294972
2019-02-21 06:48:43
3sqrt(3)cos(3Pi/2+x)-3 = 2sin^2x, [2Pi; 3Pi]
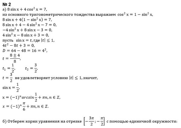
8sinx+4cos^2x = 7, [-3Pi/2; -Pi/2]
математика 10-11 класс
2384
Решение
u821511235
2019-02-21 08:44:57
★
Написать комментарий
Меню
Решим всё
Найти задачу
Категории
Статьи
Тесты
Архив задач
Присоединяйся в ВК