Задать свой вопрос   *более 50 000 пользователей получили ответ на «Решим всё»

Задача 33528 ...

Условие

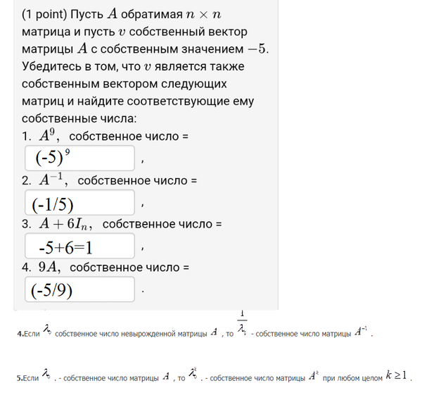
(1 point) Пусть A обратимая n × n матрица и пусть v собственный вектор матрицы A с собственным значением −5. Убедитесь в том, что v является также собственным вектором следующих матриц и найдите соответствующие ему собственные числа:
1. A⁹, собственное число =
2. A⁻¹, собственное число =
3. A + 6Iₙ, собственное число =
4. 9A, собственное число =

предмет не задан 675

Решение

Написать комментарий

Меню

Присоединяйся в ВК