Задать свой вопрос
*более 50 000 пользователей получили ответ на «Решим всё»
Задача 33526
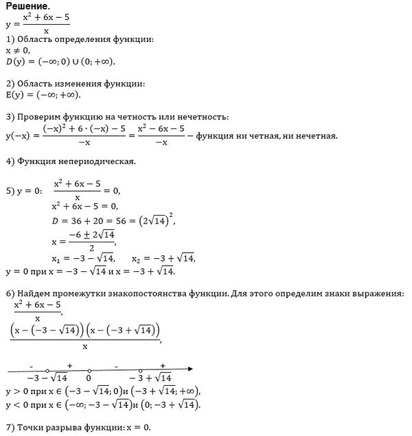
исследуйте функцию y=(x^2+6x-5)/x и...
Условие
riki156
2019-02-13 09:33:44
исследуйте функцию y=(x^2+6x-5)/x и постройте ее график
предмет не задан
1576
Решение
u821511235
2019-02-13 11:03:01
★
Написать комментарий
Меню
Решим всё
Найти задачу
Категории
Статьи
Тесты
Архив задач
Присоединяйся в ВК