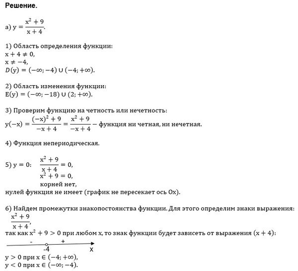
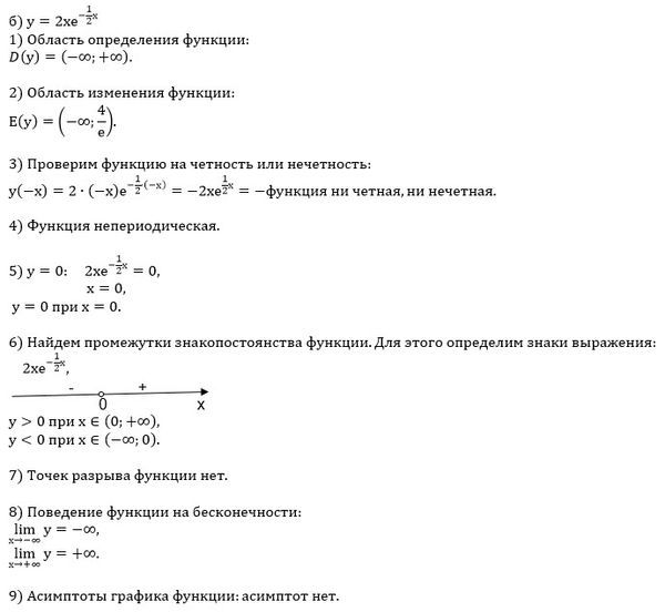
1.область определения функции D(y)
2. Область изменения функции E(y)
3. Чётность или нечётность функции
4.периодичность
5.нули функции
6.интервалы знака постоянства
2.) исследовать с помощью теории пределов
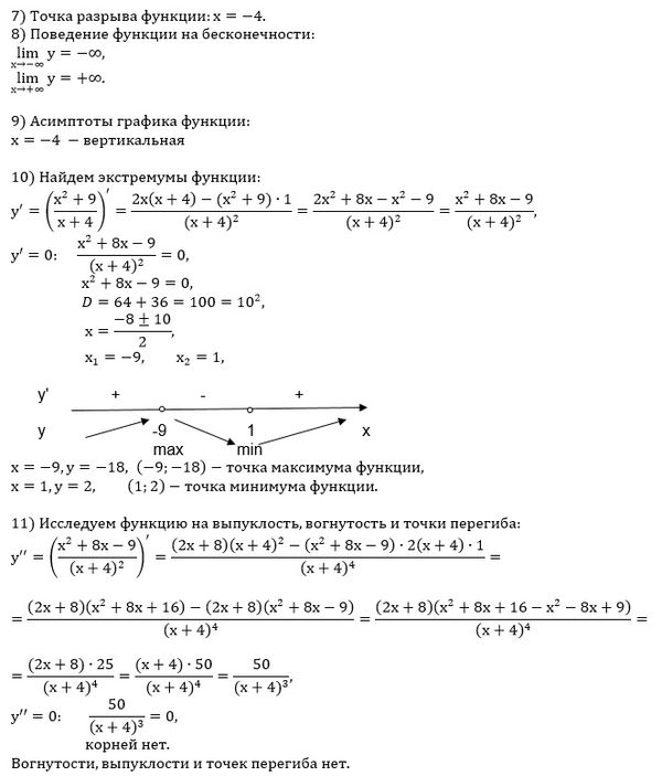
7.непрерывность функции
8.поведение функции на бесконечности (для этого вычислить пределы)
9.асимптоты граф. функции
3.) исследовать с помощью производной
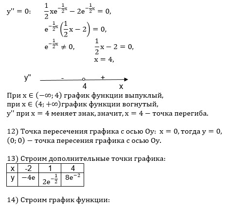
10.экстремумы интервала
11.выпуклость, вогнутость функции в точках переживаю
4.) построение графика функции
12.найти точку пересечения с осью OY
13.дополнительные точки (4–6)
14.в системе координат XOY построить график функции
а.) y=x^2+9/x+4
б.) y=2xe^-1/2









