1.область определения функции D(y)
2. Область изменения функции E(y)
3. Чётность или нечётность функции
4.периодичность
5.нули функции
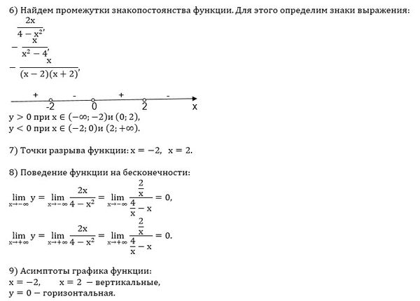
6.интервалы знака постоянства
2.) исследовать с помощью теории пределов
7.непрерывность функции
8.поведение функции на бесконечности (для этого вычислить пределы)
9.асимптоты граф. функции
3.) исследовать с помощью производной
10.экстремумы интервала
11.выпуклость, вогнутость функции в точках переживаю
4.) построение графика функции
12.найти точку пересечения с осью OY
13.дополнительные точки (4–6)
14.в системе координат XOY построить график функции
а.) y=2x/4-x^2
б.) y=ln(x^2-4+5)







