Задать свой вопрос   *более 50 000 пользователей получили ответ на «Решим всё»

Задача 33407 Решите неравенство 5^(x+2) + 5^(x+1) -...

Условие

Решите неравенство

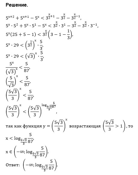
5^(x+2) + 5^(x+1) - 5^x < 3^((x/2) + 1) - 3^(x/2) - 3^((x/2) - 1)

математика 10-11 класс 6365

Все решения

Выносим за скобки 5 в меньшей степени и 3 в меньшей степени

Выносим - значит делим каждое слагаемое слева на 5^(x)

При этом применяем свойства степени с одинаковым основанием
5^(x+2)/5^(x)=5^(x+2-x)=5^2
5^(x+1)/5^(x)=5
5^(x)/5^(x)=1

Аналогично и справа

5^(x)*(5^2+5-1) < 3^((x/2)-1)*(3^2-3-1)
5^(x)*29 < 3^((x/2)-1)*5
5^(x)*29 < 3^(x/2) *3^(-1)*5
3^(-1)=1/3
3^(x/2)=((3^(1/2))^(x)=sqrt(3))^(x)


5^(x)*29 < 3^(x/2)*(5/3)
Делим обе части неравенства
на (sqrt(3))^(x) > 0 ( никогда 0 не равняется)

(5/sqrt(3))^(x) < 5/87
Показательная функция c основанием (5/sqrt(3))>1 возрастающая
БОльшему значению функции соответствует большее значение аргумента, поэтому
x < log_(5/sqrt(3))(5/87)

О т в е т. (- ∞ ; log_(5/sqrt(3)) (5/87))

Написать комментарий

Категория

Меню

Присоединяйся в ВК