1) sqrt(х-1)+ sqrt(х-2 sqrt(х-1))=1
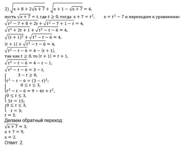
2) sqrt(х+8+2 sqrt(х+7))+ sqrt(х+1-sqrt(х+7))=4

t ≥ 0
Возводим в квадрат
x-1=t^2
x=t^2+1
t+sqrt(t^2+1-2t)=1
t+sqrt((t-1)^2)=1
t+|t-1|=1
При t-1 ≥ 0
|t-1|=t-1
t+t-1=1
2t=2
t=1
sqrt(x-1)=1
x-1=1
x=2
При t < 1
|t-1|=1-t
t+(1-t)=1
o*t=0
t - любое
0 ≤ t < 1
0 ≤ sqrt(x-1) < 1
0 ≤ x-1 < 1
1 ≤ x < 2
О т в е т. [1;2)U{2}=[1;2]
2.
sqrt(x+7)=t
t ≥ 0
Возводим в квадрат
x + 7 = t^2
x = t^2 - 7
x+8+2sqrt(x+7)=(t^2- 7) +8 + 2t = t^2 + 2t +1 = (t+1)^2
x+1-sqrt(x+7)=(t^2-7)+1 - t= t^2 - t -6
Уравнение принимает вид:
sqrt((t+1)^2) + sqrt(t^2 - t -6) =4
| t+1| +sqrt(t^2-t-6) =4
sqrt(t^2-t -6)= 4 - |t+1|
Возводим в квадрат при условии
4-|t+1| ≥ 0 ⇒ |t+1| ≤ 4 ⇒ - 4 ≤ t+1 ≤ 4 ⇒ -5 ≤ t ≤ 3
C учетом t≥ 0
получим
0 ≤ t ≤ 3
t^2 - t - 6 = 16 - 2*|t + 1| + (t +1)^2;
t^2 - t - 6 = 16 -8*|t + 1| + t^2 + 2t + 1;
8*|t+1|=23+3t
0 ≤ t ≤ 3
2*(t+1)=23+3t
8t+8=23+3t
8t-3t=23-8
5t=15
t=3
sqrt(x+7)=3
x+7=9
x=2
О т в е т. 2